實施案例
產品推薦
新聞推薦
醫療大數據基礎依然落后,2017年國家隊與AI企業入局
- 2019-08-12
- http://www.120dhyy.cn/ 原創
- 130
縱觀2017年的醫療大數據行業,我們大致可以得出這么幾個判斷:
1、醫療大數據基礎依舊落后;
2、醫療大數據國家隊的行業標桿和示范性作用,或將拉動整個醫療大數據行業的發展;
3、醫療大數據公司開始從摸索期過渡到成熟期,業務深度和廣度均有突破;
4、人工智能企業或將與醫療大數據公司展開數據分析的市場競爭。
頂層政策確立三大數據發展框架
2016年6月頒布的《國務院辦公廳關于促進和規范健康醫療大數據應用發展的指導意見》,為健康醫療大數據的發展定下了基調,隨著《健康中國2030規劃》的進一步推進,健康醫療大數據已然成為國家重要的基礎性戰略資源。


由圖可知,如果將數據分為三大核心板塊,那么可以劃分為數據采集、數據存儲和數據分析。
在2017年8月舉辦的中華醫院信息網絡大會(CHINC)上,國家衛生計生委醫院管理研究所電子病歷試點辦公室通過數據采集與數據結果分析,發布了*新電子病歷分級評價高級別醫院名單。


數據來源:中國數字醫學
合并新舊榜單,我們可以得出,目前電子病歷五級醫院為24家,六級醫院12家,七級2家。
2017年4月底,國家衛生計生委統計信息中心公布了全國醫療衛生機構的*新數據。數據顯示,現階段全國三級醫院數量為2267個。如果以三級醫院數量進行比例分析,那么我國電子病歷五級以上的三級醫院比例僅為1.6%。

另外,近期醫藥媒體新浪醫藥從國家衛計委官網查詢得知,截至10月23日,國家衛計委批復了11家三級醫院的信息化平臺建設初步設計方案和投資概算,這11家醫院的信息化建設總投資19,649萬元,其中中央預算內投資共計13,800萬元,各家醫院自籌合計6,229萬元。

從圖中的建設項目可以看出,三甲醫院目前的建設重心基本放在了信息集成平臺和互聯互通平臺上。
9月份,國家衛計委批復了四川大學華西醫院、中國醫學科學院阜外醫院、北京大學人民醫院、復旦大學附屬兒科醫院4家醫院的大數據相關項目初步設計和投資概算共計6,771萬元。其中,中央預算內投資4,200萬元,其余資金由各醫院自籌解決。三級醫院信息化建設投資明顯提速。
結合以上信息可以看出,我國大數據基礎應用水平仍非常低。換言之,即使是在數據采集階段,我國的醫療大數據建設仍有很長一段路要走。
數據存儲方面,我們以南京江北新區健康醫療大數據中心為案例。
國家健康醫療大數據中心及產業園建設試點工程(南京園區)選址于江北新區中心區,規劃為“1個中心、 3個應用基地”四大功能片區,分別是健康醫療大數據存儲中心、國際健康服務社區、南京生物醫藥谷及健康科技產業園,總規劃用地面積約17.3平方公里。生命健康產業是南京江北新區的主導產業之一。
【1個中心】將構建統一權威、互聯互通的人口健康醫療信息平臺,并培育“互聯網 健康醫療”新業態。
【3個應用基地】分別定位為醫療健康大數據在醫療、養生、養老、培訓等方面的綜合服務應用基地、在生物醫藥研制方面的應用基地以及在高精尖醫療科技研發領域的應用基地。
目前,2016年10月落戶江北新區的國家健康醫療大數據中心項目,已完成一期工程載體建設及部分設備采購工作,中心購置的全球*先進的高通量測序儀已投入運營,未來這里有望成為中國*大的人類全基因組測序中心。
至于數據分析的現狀,我們將在下文大數據企業的發展情況中介紹。
眾星捧月,大數據國家隊入局
2017年4月27日,國家衛計委牽頭成立國家健康醫療大數據安全管理委員會,負責組建和監督兩大集團公司——“中國健康醫療大數據產業發展有限公司”和“中國健康醫療大數據股份有限公司”,以確保集團公司履行國家使命,建設國家試點項目,推動國家健康醫療大數據應用發展。
隨著以國有資本主導的健康醫療大數據集團的建立,“1+7+X”的健康醫療大數據規劃正在逐步成型,這預示著健康醫療大數據將迎來爆發式增長。

根據國務院的要求,總體規劃是建設一個國家數據中心,加七個區域中心,并結合各地實際情況,建設若干個應用和發展中心,也就是“1+7+X”的健康醫療大數據應用發展的總體規劃。
一個國家中心將容納全體公民健康醫療大數據,形成以“全息數字人”為愿景的健康科技產業生態圈,涵蓋每個公民所有涉及到生產、生活、生命的全過程全周期的生理心理社會環境等數據,預計數據采集和應用的規模將達到1000 ZB以上。
七個區域中心,將按照國家總體規劃、按照地域布局進行建設。據國家衛生和計劃生育委員會副主任金小桃介紹:“現在我們已經在華南和華東進行了國家*批試點,也就是在福建省和江蘇省兩個省分別建兩個區域中心。其他的區域中心也很快將通過調研、專家論證和國家批復以后進入正式建設階段。”
從13家企業所在地分析,除了北京市以外,其余企業所在地從遼寧省到廣東省都在沿海城市。

可以看出,除北京外,沿海城市仍是健康醫療大數據前期的推行重點。
從13家企業的服務類別來看,企業包含金融資產管理、金融貿易、綜合智能信息服務、城市綜合服務、云計算大數據服務、醫療信息化等多種屬性。這預示著,新成立的“國家隊”將具備資金、城市服務、底層技術、應用軟件等多個方面的優勢。
對于本次事件,分析人士認為:一直以來,阻礙醫療大數據產業發展的問題有兩個,一個是數據互聯互通的融合問題,一個是數據共享機制的問題。通過國家力量聯合產業資本將有效解決互聯互通的融合問題。
而《健康醫療大數據安全管理辦法》即將出臺,解決數據應用的安全隱私保護問題,形成合理的共享機制。三大集團促進醫療數據的平臺層建設,通過API的方式向各個應用領域開放數據共享,將為醫療大數據的應用層帶來數據紅利。
直接利好的領域包括:
1、AI+醫療領域:算法逐步成熟的背景下,人工智能在醫療領域應用的瓶頸在于數據,包括數據的標準程度以及數據的量。平臺建設將為AI應用提供大量的數據資源,推動我國AI在醫學圖像識別、輔助診斷、臨床藥物試驗、健康管理等領域的快速發展;
2、醫保控費:合理精算定價是醫保和商保的主要痛點,數據整合有利于醫保的定價與費用控制,也有利于商業健康險的在險種和機制上的創新。
跑馬圈地速度加快,業務深度和廣度皆有突破

從2017年醫療大數據相關領域企業的融資額上看,今年的總融資額約為23.116億元,雖然拿到融資的企業不多,但總融資額都普遍較高。

從融資輪次上看,B輪和B輪以后的企業占了絕大部分。
動脈網分析后認為,醫療大數據企業已經逐漸從摸索期進入到成熟期。成熟期相比初級階段,主要有以下三個方面的變化:
1、跑馬圈地速度正在加快
以醫渡云為例,2016年4月,醫渡云對外宣稱已經與國內20多家醫院實現了合作。到了2017年初,醫渡云已經與國內70多家頂級醫院建立了合作。并成立了DPAP聯盟。據醫渡云CEO孫喆透露,目前該聯盟已經有10000+的醫生,3000+疾病種類,110+科研課題和超過7個專病數據庫。
2、大數據業務逐步加深
以博識醫療云為例,與2016年同期比較,博識醫療云主要關注病種分類變化如下:

①血液和骨科相關科室增長迅速,與去年同期相比,增長率分別為117.9%和106.7%。
②腫瘤相關科室急速增加,增長速度遠超其他病種科室,達到252.3%。
③ 其他病種相關科室覆蓋率也已向主打病種逼近,總體增長速度達514.8%。
④以上科室均為一、二線城市的三甲醫院合作科室數。
動脈網在咨詢了博識醫療云相關負責人后,也了解了他們目前的發展策略及預期:
①血液及骨科作為博識醫療云初創期開始主推的病種之二,增長速度不斷增加,主要重點區域的科室覆蓋率均已在80%以上;
②腫瘤作為*重要的惡性疾病,關乎無數患者的生命,隨著腫瘤發生率的逐年不斷攀升,每年也會有大量的新藥物、新療法出現。而腫瘤相關科室也是博識醫療云2017年*重點開發的領域,在2016年已有不錯的覆蓋率的前提下,2017年的腫瘤相關科室總數又翻了接近4倍;
③隨著博識醫療云知名度的上升,以及合作科室的增多,不斷有包括神經、風濕、移植、精神等相關的非初創時期目標病種的科室主動聯系,表達了對于新型電子病歷系統的興趣,進而完成合作。
3、業務廣度逐步拓寬。
以零氪科技為例,據零氪科技相關負責人透露,2016年,零氪科技主要開展健康醫療大數據的研究,通過數據集成、管理、分析、共享和價值呈現,努力開發轉化大數據的內在價值。
憑借自主研發的智能化病歷錄入系統,零氪科技建立了覆蓋肺癌、胃癌、肝癌、乳腺癌等50余瘤種的LinkDoc真實世界腫瘤數據庫,數據涵蓋了臨床各模塊,通過對大量脫敏后的病歷數據進行結構化處理,使電子病歷信息轉化為科研級數據。
同時,將患者的臨床診療數據與院外隨訪、康復數據、以及患者的基因數據進行拼接,形成完整的高質量的腫瘤數據庫。
在擁有了高質量數據的基礎上,2017年,零氪科技開始研發Hubble人工智能輔助決策平臺,以海量真實腫瘤患者的病例數據為訓練樣本,結合醫學知識圖譜、藥物應用畫像、患者臨床路徑等多維數據,運用深度學習、自然語言處理、神經網絡等技術,針對腫瘤領域進行專業的定制,構建精準的診療模型,給出診療建議和背后的數據支持,從而為醫生的診斷提供可視化、場景化、智能化的系統解決方案。
目前,零氪科技已在影像智能診斷方向、病理智能診斷方向以及輔助診療方向(包括輔助診斷、輔助治療、風險預測)等多個領域研究具有中國自主知識產權的醫療AI產品。
如果按照數據采集、數據存儲和數據分析來判斷目前主流醫療大數據公司的產品布局可以看出,大數據公司已經開始從數據的采集和存儲過渡到數據分析階段。
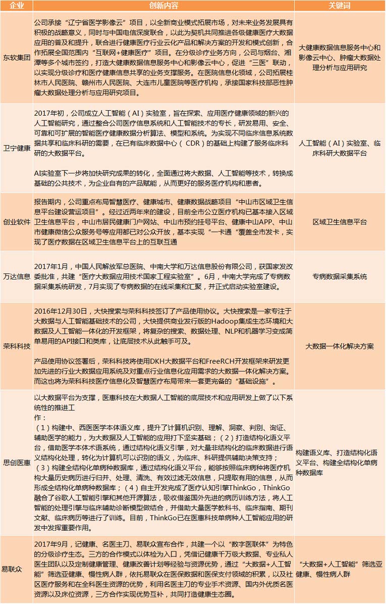
這一點,我們結合醫療信息化上市公司2017年半年報中的信息也能得出結論:

此前我們曾在《醫療信息化:2017年市場增長乏力,企業該如何尋找新的增長極?》這篇文章中分析過,2017年國內醫療信息化上市企業基本都開始在AI上進行布局。本次我們從中截取了醫療大數據相關創新部分,由上圖可以看出,上市企業除了開始涉足人工智能,同時也在加緊醫療大數據采集、分析、科研等一系列和數據分析相關的業務。
綜合以上信息動脈網判斷,隨著國內醫療大數據企業和醫療信息化上市公司的不斷投入,再加上人工智能企業的參與,醫院數據市場即將進入新一輪搶食階段。